面对癌症,“上工治未病”显得尤其重要,有效的早期诊断对癌症治疗有极大帮助:经由早期诊断的患者,五年生存率要比晚期患者高 5-10倍。因此尽早发现癌症可以给患者提供最好的治愈机会。目前,即使全世界范围内,早期诊断技术还没有成熟,一个易于普及、 高特异高敏感的检测方法是癌症早期诊断和筛查的瓶颈所在。
液体活检技术是人们期望很大的一类癌症早期检测技术,其标志物包括了循环肿瘤细胞(CTC)、细胞外DNA(cfDNA)及其甲基化、细胞外 RNA(cfRNA)、外泌体蛋白等。与CTC/cfDNA相比,cfRNA作为癌症标志物至少有以下3个优势:
1.敏感性和功能性: RNA可以通过细胞外排机制,如外泌体,更主动地进入细胞之外的环境中, 因此,基于cfRNA的生物标志物不仅在癌症早期就有很多信号出现在病人血浆中,而且可以提供更多的功能学信息。
2.组织特异性: 很多RNA(包括人源和微生物源)的表达是有组织特异性的,因此,不同肿瘤中特异RNA表达谱的改变可以反映在血浆中。
3.低成本: 针对癌症信号的有效的cfRNA 测序相对于cfDNA及其甲基化测序成本更低,对早筛早诊的普及更有利。
2022年7月11日,生命学院鲁志团队与北京大学第一医院王鹏远团队、南昌大学徐振江团队等多家单位的医疗和科研人员合作,在生物医学权威期刊eLife上发表题为“利用血浆中人和微生物来源的无细胞RNA进行癌症类型分类”(Cancer type classification using plasma cell-free RNAs derived from human and microbes)的研究论文,报导了细胞外RNA(cfRNA)在泛癌早期诊断中的应用和前景。
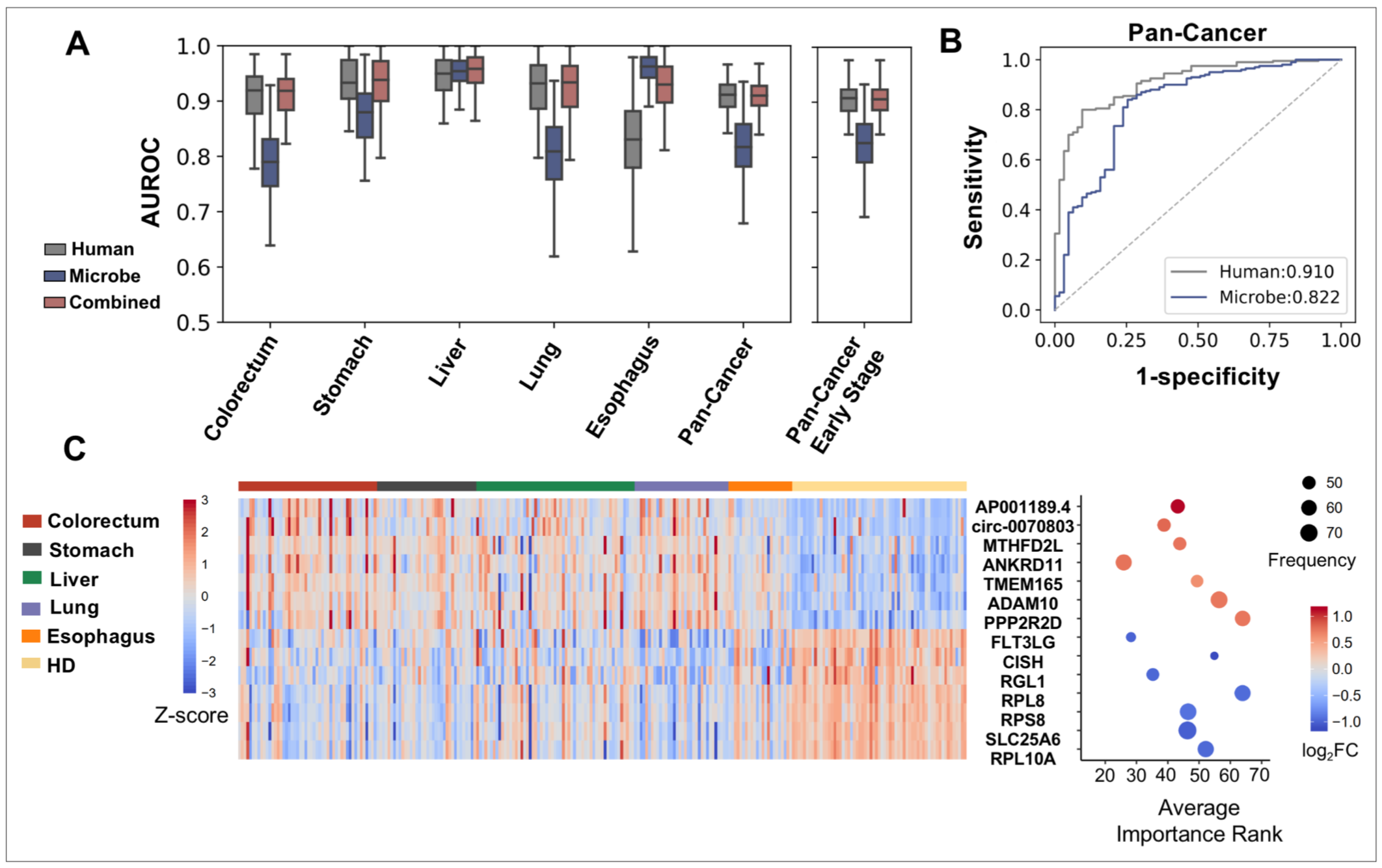
研究发现:利用人类血浆中小 RNA(miRNA) 之外的更长更微量的cfRNA(包括了 mRNA, lncRNA, circRNA 等),通过生物信息学分析和机器学习模型的整合,可以很好地诊断常见五大癌症(结肠癌、胃癌、肝癌、食道癌、肺癌),AUC(曲线下面积)达到0.91(尤其是肝癌可以达到0.95以上)。值得一提的是,本研究特别强调针对早期癌症的研究(65%以上的病例属于早期肿瘤),即使在所有早期病例队列里,诊断AUC仍可以达到0.9,揭示了cfRNA 在癌症早期诊断中的价值。另外,在人源cfRNA基础上,如果结合微生物来源的cfRNA,还可以更加准确地区分癌症组织类型。

图1: 研究方法学路线。除了人类来源的转录本,人类血浆中一部分细胞外核酸来源于微生物(约占cfRNA文库的10%),而且与癌症类型有一定的相关性。
该论文中,作者研究了我国常见5个癌种及健康人近300例血浆的cfRNA样本,证明了人类来源的cfRNA可以很好地发现早期的癌症。同时,RNA-seq数据经不同的生物信息计算方法均发现特定的人类和微生物来源的转录组与特定癌种相关,将两类指标结合在一起对五种常见肿瘤的区分度达到了60-80%。综上,此项研究表明将人源性和微生物源cfRNA结合不仅可以用于早期癌症诊断,还可以区分肿瘤的起源部位。

图2: cfRNA在泛癌上具有很好的诊断能力,通过随机森林等机器学习模型预测,综合AUC达0.91 (尤其是肝癌的AUC高于0.95),并且在早期癌症中的表现仍然稳定不降低。
综上所述,本研究发现了血浆中人源和微生物源的cfRNA具有临床相关性,可用作诊断癌症及判断肿瘤来源类型的生物标记物,具有很好的临床应用前景。
本文共同通讯作者为北京大学第一医院王鹏远主任医师,best365中国官方网站生命学院鲁志副教授,以及南昌大学食品学院徐振江教授。北京大学第一医院陈善稳医师和best365中国官方网站生命学院2020级在读博士生金云帆、2016级已毕业博士生王思琦、2019级在读博士生邢少贞为共同第一作者。
本工作得到了best365中国官方网站春风基金、国家自然科学基金、国家蛋白质科学中心(北京)生物信息平台、北京结构生物学高精尖创新中心等经费的大力支持。
原文链接:https://elifesciences.org/articles/75181