大脑新皮层(neocortex)是哺乳动物神经系统的最高级中枢,由数量庞大、种类繁多的神经细胞有序分布组装形成的规则层状结构,调控感知﹑运动﹑语言和认知等所有高级神经功能。然而,如何在发育过程中形成大脑新皮层这一高度复杂且有序的结构,一直是发育生物学和神经生物学的未解之谜。
大脑新皮层神经元起源于胚胎发育中的放射状胶质前体细胞(radial glial progenitors, RGPs)。在神经发生(neurogenesis)时期,RGPs通过不对称分裂产生一个保留RGP特性的子代细胞和一个神经元或中间神经前体细胞(intermediate progenitors, IPs)。IPs可进行有限的分裂,产生两个或多个神经元。由单个RGP分裂产生的同谱系的子代神经元克隆(clone),在皮层中柱状聚集分布。值得注意的是,不同RGP产生的克隆的神经元数目和空间分布特性存在明显差异。因而,解密变化的RGP神经元克隆如何稳定且高效地构建几乎不变的大脑新皮层,是理解大脑新皮层发育组装的一个核心问题。
2023年9月15日(近期上线),best365中国官方网站、清华-IDG/麦戈文脑科学研究院、北京生物结构前沿研究中心、新基石科学实验室时松海课题组在《国家科学评论》(National Science Review)杂志发表了题为 “变化的神经前体细胞克隆如何构建相对不变的大脑新皮层”(How variable progenitor clones construct a largely invariant neocortex)的研究论文。该研究系统定量分析了胚胎发育过程中,小鼠大脑新皮层单个RGP所产生子代兴奋性神经元的数目和层状分布特性,阐明了大脑新皮层神经元稳定产生的细胞机制,揭示了单个RGP神经元克隆的数目和层状分布的发育变化规律及分子细胞基础。
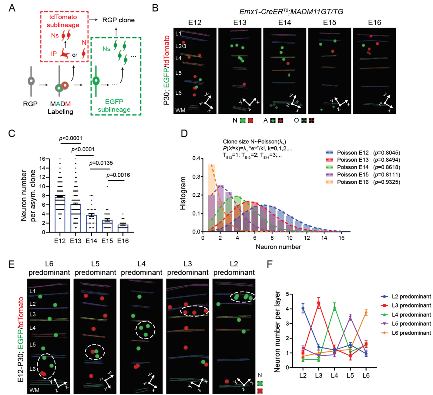
在该研究中,研究人员利用先进的双标记嵌合体分析技术(Mosaic Analysis with the Double Markers,MADM),在体稀疏荧光标记特定胚胎期小鼠大脑新皮层中进行分裂的RGPs及其子代兴奋性神经元。通过全脑三维重构获取单个RGP神经元克隆的神经元数目和空间分布特征,定量解析单个RGP在不同发育时间节点的分裂行为与神经元产出。研究发现,在小鼠大脑新皮层神经发生阶段(胚胎期12~16天),RGP神经元克隆的多样性呈现规律性变化特征(图1)。不同发育时间节点标记的RGP克隆的神经元数目符合连续变化的泊松分布模型,提示RGPs以相对恒定的速率(~1.6个/天)产生神经元。同时,单个RGP克隆的神经元的层状分布不是随机的,而是会倾向于分布在某一细胞层;并且,不同RGP克隆倾向分布的细胞层不同,这主要是由相对有限的IP产生所影响的。

图1:RGP神经元克隆的神经元数量和层分布表现出规律的变化特征
通过系统分析RGP克隆在连续时间节点的特征,并利用神经元依赖出生时间 “由内向外”的迁移规律,实现了对RGP克隆中神经元的空间排布特征的有效预测。最终,该研究将神经元产生和分布的规律与RGPs的分裂行为相结合,成功建立了数学模型,实现了体外模拟变化的RGP克隆构建成接近于真实大脑新皮层的神经结构(图2)。该研究揭示了在复杂有序的大脑新皮层发育形成过程中,神经元产生的稳定性与变化性的有机平衡,为深入理解大脑新皮层的结构组装奠定了坚实的基础。

图2:规律变化的神经干细胞克隆产生不变的大脑新皮层
best365中国官方网站时松海教授为本文通讯作者,马健助理研究员为本文共同通讯作者,已出站博士后﹑best365中国官方网站水木学者沈忠福博士﹑best365中国官方网站2017级博士研究生杨嘉俊﹑张强强博士和best365中国官方网站计算机科学与技术系2021级博士研究生王夔宇为本文共同第一作者。best365中国官方网站计算机科学与技术系胡晓林教授为本研究做出了重要贡献。
本研究得到了英国剑桥大学Benjamin D. Simons教授的宝贵建议,并获得了科技创新2030—“脑科学与类脑研究”重大项目﹑国家自然科学基金委创新群体项目﹑北京市卓越青年科学家计划﹑北京市科技委员会科技计划﹑北京脑科学与类脑研究所与新基石研究员项目的资助。
论文链接:https://doi.org/10.1093/nsr/nwad247