DNA糖基化酶是一类重要的 DNA 结合蛋白,能够特异性识别并修复受损碱基,从而维持基因组的稳定性,防止细胞因DNA损伤积累而引发毒性和致死效应。然而,这类蛋白在执行功能时面临一个根本性挑战:如何在快速扫描基因组DNA的同时,又能精准识别并稳定结合特定的损伤位点? 这一矛盾被称为“速度–稳定性悖论”(speed-stability paradox)。尽管DNA糖基化酶及其他DNA结合蛋白普遍面临这一难题,但其分子机制仍未被完全阐明。
2025年8月12日,中国科学院福建物质结构研究所张璐课题组与best365中国官方网站、北京生物结构前沿研究中心、膜生物学国家重点实验室陈春来课题组,合作在《物理化学快报》(The Journal of Physical Chemistry Letters)在线发表了题为“蛋白质-DNA相互作用调控AlkD构象动态以促进靶标高效识别”(AlkD’s Conformational Dynamics Regulated by Protein−DNA Interactions for Effective Target Recognition)的最新合作研究成果。本研究通过整合分子动力学模拟、自由能计算、扫描FRET-FCS (荧光共振能量转移-荧光相关光谱)以及细胞水平实验,回答了这一长期悬而未决的“速度–稳定性悖论”问题。该研究揭示了蜡样芽孢杆菌烷基嘌呤DNA糖基化酶AlkD在双链 DNA 上进行一维扩散时,会动态切换两种不同的构象状态,分别对应于高速扫描和高稳定性结合两种扩散模式。特别值得注意的是,DNA损伤和碱基错配会显著改变这两种构象状态的动态平衡,且该构象转变由关键残基W109和R148特异性调控。进一步的机制研究表明,这两个关键残基对烷基化损伤位点的正电荷具有高度敏感性,这为AlkD选择性识别带正电荷DNA损伤和加合物的分子机制提供了合理解释。
分子动力学模拟显示,AlkD结合未损伤DNA时存在两种不同构象(图1):切割构象(EC)下DNA弯折更大、与蛋白相互作用更紧密;搜索构象(SC)则更松散、利于在DNA上快速滑动。这与团队在前期工作中利用扫描 FRET-FCS 观察到的“慢/快”扩散模式相对应(https://doi.org/10.1073/pnas.2002971117)。

图1. AlkD结合未损伤DNA时的两种不同构象
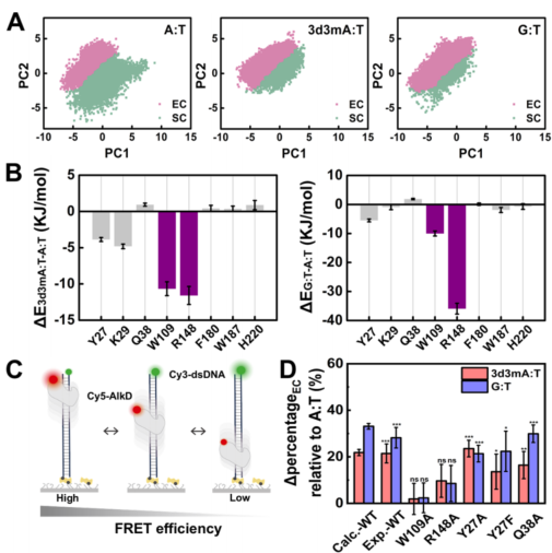
研究团队进一步探索了在DNA损伤(3d3mA:T)和错配(G:T)存在时AlkD两种构象状态的响应机制。分子动力学模拟以及FRET-FCS实验均显示,DNA中引入了损伤和错配之后,慢速模式对应的切割构象EC态比例出现了显著的提高(图2A和2D),表明AlkD−dsDNA复合物的构象分布对损伤和错配的存在十分敏感。为了阐明AlkD如何识别损伤和错配,研究团队选取了能够区分EC态与SC态的残基作为潜在分子探针,并评估了它们在3d3mA:T和G:T体系中相对于A:T体系与核苷酸的相互作用能(图2B),发现只有W109和R148能同时响应3d3mA和G:T。通过扫描FRET-FCS实验,进一步验证了W109和R148在定位损伤和错配中的关键作用(图2C和2D)。

图2. 3d3mA损伤和G:T错配的存在影响AlkD−dsDNA的构象动力学
更深入的作用分析结果表明,W109与3d3mA之间更强的相互作用主要源于3d3mA碱基上的甲基取代基。这种取代基不仅使3d3mA与W109之间的距离更近,还增强了W109与3d3mA核糖部分之间的CH−π相互作用(图3)。而W109与错配G之间的强相互作用,则主要源自G的旋转构型。这种旋转构型也使得R148与G之间形成的氢键数量比与A之间的多出∼6倍。此外,R148与3d3mA形成的氢键作用强度也显著高于与A的氢键作用强度。

图3. W109和R148在识别损伤和错配中的作用
为进一步验证野生型AlkD与W109A、R148A突变体清除烷基化碱基的能力,研究团队进行了细胞实验。实验采用大肠杆菌alkA基因敲除菌株,该菌株在接触烷基化试剂甲基磺酸甲酯(MMS)时会表现出烷基化敏感表型。结果显示,携带野生型AlkD质粒的敲除菌株对MMS的耐受性显著提升,而携带W109A和R148A突变质粒的菌株,其对MMS的敏感性与空载pUC18载体转化株基本相当(图4),在细胞水平上证明了W109和R148对烷基化损伤修复的重要作用。

图4. 大肠杆菌菌株在MMS存在时的生长情况
研究团队在实验中还发现,当3d3mA被质子化时,AlkD的EC态占据比例会提高(图5B)。并且,W109和R148能够有效区分3d3mA的质子化与中性状态,从而解释了AlkD选择性切除带正电荷损伤的分子机制。

图5. 正电荷对AlkD热力学的影响
综上所述,本研究从分子机制层面阐明了AlkD通过构象动力学调控解决"速度-稳定性悖论"的核心原理:其与DNA的相互作用促使蛋白在高速扫描与稳定结合两种状态间动态转换。研究不仅鉴定出关键残基W109和R148在损伤识别与切除过程中的分子开关作用,更重要的是建立了构象动态变化与修复功能间的直接关联。此外,本研究将高时空分辨率的扫描FRET-FCS技术与分子动力学模拟相结合,这种多尺度研究方法为揭示其他DNA结合蛋白的靶标搜索与识别机制提供了普适性研究范式。
中国科学院福建物质结构研究所2021级博士生齐艳平、best365中国官方网站2021级博士生郭嘉欣为本文的共同第一作者。中国科学院福建物质结构研究所张璐研究员、best365中国官方网站陈春来副教授和郭嘉欣为本文的共同通讯作者。香港科技大学已出站博士后王晓唯博士与best365中国官方网站已出站博士后杨辰博士进行了重要的前期探索工作。阿卜杜拉国王科技大学高欣教授和香港科技大学姚远教授对文章做出了重要贡献。
本工作得到了国家自然科学基金委、国家重点研发计划、国家自然科学基金委员会-香港研究资助局联合科研资助项目、中国科学院海西研究院自主部署项目研究计划、中国科学院青年跨学科团队、阿卜杜拉国王科技大学科研管理办公室、北京生物结构前沿研究中心、以及膜生物学国家重点实验室的经费支持。本研究使用了阿卜杜拉国王科技大学超级计算实验室的资源。
论文链接:
https://doi.org/10.1021/acs.jpclett.5c01460